新闻详情
我院在第十二届“发明杯”全国高等职业院校 创新创业大赛中喜获佳绩
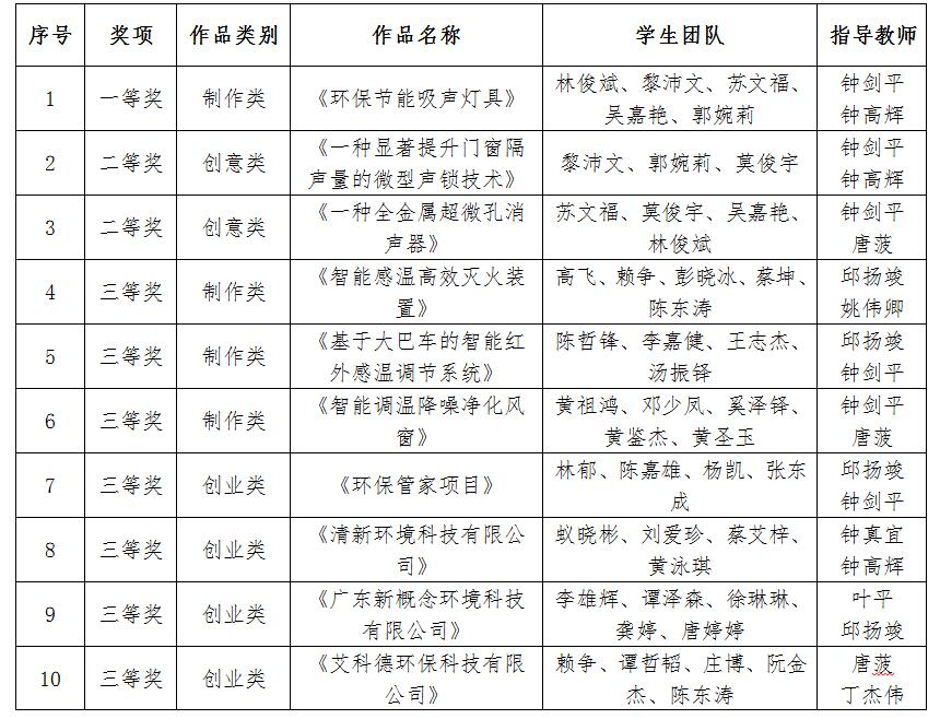
10月25至27日,由中国发明协会、河南省科学技术厅、河南省科学技术协会、中国高等学校知识产权研究会联合主办的第十二届全国高等职业院校“发明杯”大学生创新创业大赛决赛举行。本届大赛共有全国20多个省市区100多所高等职业院校的2373件作品参赛,我院环境工程系报送推荐参赛作品13件,共有5项作品进入现场终评决赛。经网络评审、路演展示、答辩质询,我院环境工程系代表团在本届大赛中荣获全国一等奖1项(制作类)、二等奖2项(创意类) 、三等奖7项(制作类、创业类),钟剑平、邱扬竣获“优秀指导老师”和“组织工作先进个人”称号。(图文/环境工程系 邱扬竣)
现场展示

合影
获奖情况






