3月以来,以“3·5学雷锋日”为契机,在疫情防控常态化前提下,中职教育部团委以“弘扬雷锋精神·传递榜样力量”为主题,开展了形式丰富、各具特色的学雷锋系列活动,引导中职教育部团员青年在“知雷锋、讲雷锋、忆雷锋、做雷锋”过程中领悟雷锋精神的时代内涵,以实际行动续写新时代“雷锋故事”。
“知雷锋·忆雷锋”系列活动:打造立体学习宣传氛围
通过绘制主题板报、组织“我是新时代雷锋精神宣讲员”评比、开展“学习雷锋,人人可为”国旗下讲话等不同形式,借助有“声”有“色”的校园特色宣传阵地,打造立体多维的学习宣传氛围,引导青年学生以雷锋精神为指引,从自身做起,从小事做起,学雷锋,树新风,传递正能量。

图:主题板报部分集锦
图:各班宣讲员“以声诵情·以声聚力”
“讲雷锋·做雷锋”系列活动:知行合一传承榜样力量
举办“课室建家”、“文明风采宿舍”评比活动,引导学生主动参与校园整体文明建设,增强学生劳动意识;组织开展主题班会,灵活运用学唱雷锋歌曲、诵读雷锋日记、聆听雷锋故事、寻找身边“活雷锋”等多种形式,引导学生重温雷锋同志先进事迹,主动自觉地投身到学雷锋大潮中去;聚焦中职部学生在思想成长、身心健康、社会融入、权益维护等方面的普遍需求和现实困难,开展以学生团体为主导的“学雷锋·在行动”实践活动,用实际行动弘扬志愿服务精神,践行青春使命。

图:“课室建家先锋班级”、“文明风采宿舍”
图:主题鲜明、各具特色的主题班会
图:“学雷锋·在行动”闪耀校园
活动中,中职教育部团员青年争当雷锋精神的宣传者、倡导者、践行者,争做志愿服务的传承者、践行者、感悟者,用实际行动将雷锋精神融入日常学习生活,在迎接党的二十大和庆祝中国共产主义青年团成立100周年之际展现出勇担青春使命的精神风貌。(文/廖原、图/20环管1田心怡、20治理2黎家均)









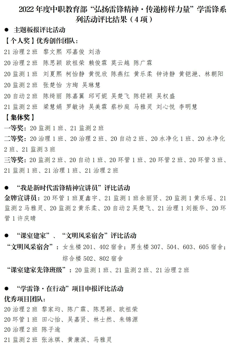
图:表彰学雷锋系列评比活动中的先进集体与个人
